******3044am永利集团官网_ylzzcom永利总站线路检测

2020届(计科专业)毕业设计答辩安排

2020年04月20日 10:00

2020届(计科专业)毕业设计答辩安排

各位2020届毕业生和毕业设计指导老师:

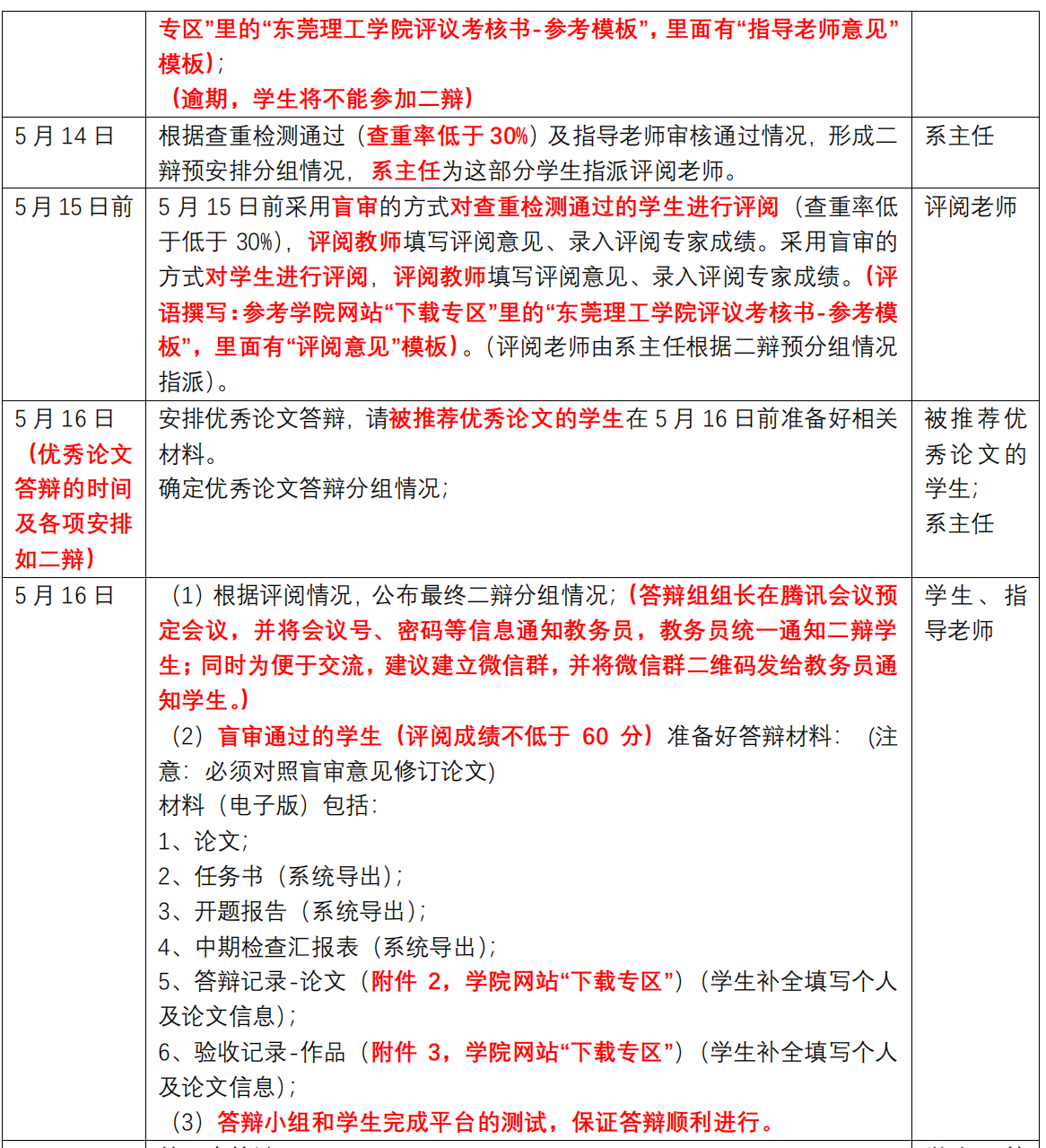
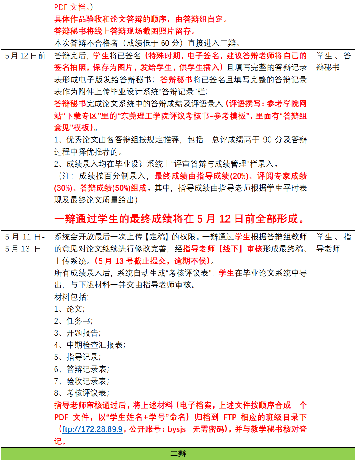
经学院教学委员会审核,现发布计科专业2020届毕业设计答辩工作的安排,本次毕业答辩,情况特殊,时间紧(比去年快一周),任务重(计科学生比去年加100多),请老师们和同学们认真阅读通知,积极配合。谢谢!